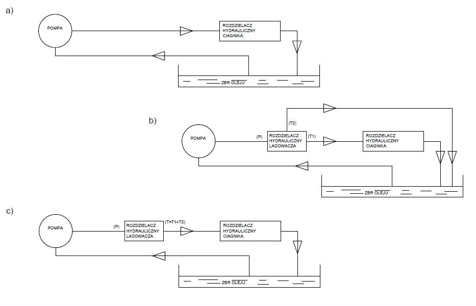
Rozdzielacz hydrauliczny do ładowaczy czołowych (LS - Load Sensing) 2-sekcyjny (1 x sekcja pływająca) max przepływ 90L - sterowany na linkę i joystick VOIMA. Rozdzielacz hydrauliczny do ładowaczy czołowych (LS - Load Sensing) 2-sekcyjny max przepływ 90L 1-sekcja pływająca - sterowany na linkę. Rozdzielacz 2-sekcyjny do układów otwartych sterowanych linkami z systemem LS (Load Sensing - to układ hydrauliki z funkcja sterowania ilości i ciśnienia oleju podawanego do odbiornika współpracującej maszyny. Następnie maszyna sama daje impuls do układu ciągnika ze w danym momencie potrzebuje odpowiedniego ciśnienia i ilości oleju).

Rozdzielacz hydrauliczny do ładowaczy czołowych (LS - Load Sensing) 2-sekcyjny (1 x sekcja pływająca) max przepływ 90L - sterowany na linkę i joystick VOIMA
1 219,04 zł









